潍坊市奎文区公开招聘2025年师范类毕业生校园招聘110人!
根据《事业单位人事管理条例》(国务院令第652号)、《事业单位公开招聘人员暂行规定》(人事部令第6号)、《山东省事业单位公开招聘人员实施办法》(鲁人社规〔2022〕2号)和省、市事业单位公开招聘有关规定,结合奎文区教育教学工作需要,决定通过校园招聘的形式招聘事业编制教师110名。
现将有关事宜公告如下:
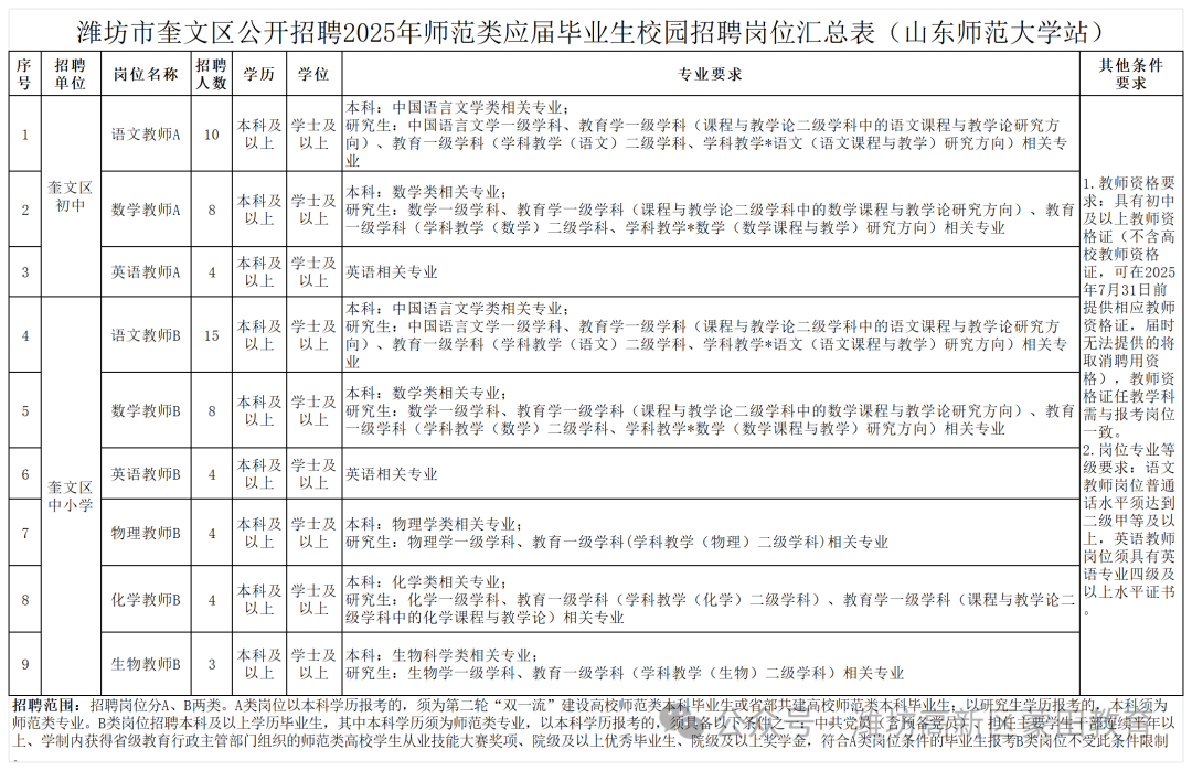
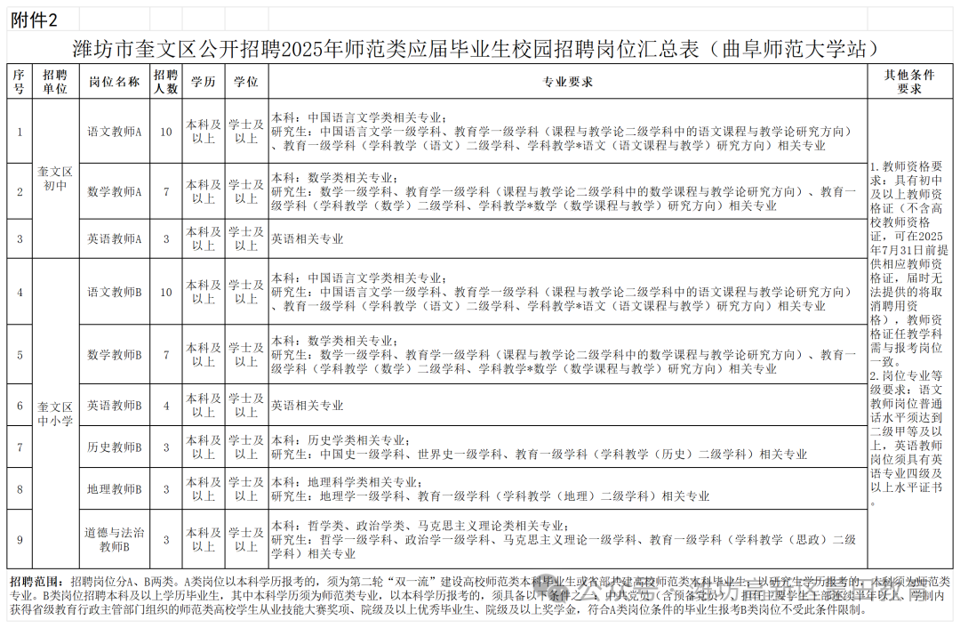
一、招聘计划和范围面向2025年毕业的师范类应届高校毕业生招聘事业编制教师110名(招聘岗位及条件详见附件1、2)。
二、招聘条件2025年师范类应届毕业生,不限户籍和生源地,并符合以下条件:
(一)具有中华人民共和国国籍;
(二)遵守中华人民共和国宪法和法律,拥护中国共产党领导和社会主义制度;
(三)具有适应岗位的身体条件、心理素质;
(四)具有良好的品行,热爱教育事业;
(五)具有岗位所需的专业或技能条件;
(六)符合岗位要求的其他资格条件。
具有下列情况之一的人员,不能报考:
(一)受过刑事处罚的人员和被开除公职的人员;
(二)在各级公务员、事业单位招考(聘)中被认定有舞弊等严重违反纪律行为的人员;
(三)被开除中国共产党党籍的人员;
(四)公务员和参照公务员法管理的机关(单位)工作人员被辞退未满5年的人员;
(五)被依法列为失信联合惩戒对象的人员;
(六)有学术造假不良行为的人员;
(七)定向培养生、在职培养生、委托培养生及网络学院、成人教育学院毕业生、现役军人、在读的非应届毕业生;在读且学习形式为全日制的非应届毕业生不能用已取得的学历学位作为条件应聘;
(八)法律法规规定不得录用的其他情形的人员。报考者不得报考有《事业单位人事管理回避规定》(人社部规〔2019〕1号)中应回避情形的职位。
三、招聘程序及办法
报名本次招聘采用网上预报名与现场报名相结合的方式进行,每人限报1个岗位。
网上预报名:
起止时间:2025年4月11日上午8:30至4月16日下午5:30应聘人员微信扫描以下“网上预报名”二维码,根据要求填写报名信息。请自行确定任一处站点参加现场资格审查,资格审查以现场资格审查结果为准,现场资格审查合格后,取得相应站点的准考证,并参加考试。应聘人员也可不参加网上预报名,直接自主选择站点进行现场报名。“网上预报名”二维码

(七)考试招聘考试分为面试和笔试,先面试后笔试。具体考务安排将通过奎文区人民政府网(http://www.kuiwen.gov.cn/)“通知公告”栏目发布。
面试
按报考岗位分类组织,采用试讲形式,重点测评应聘者的综合素质、教育教学专业知识、行为表现等方面内容,满分100分。面试成绩按60%比例折算计入招聘考试总成绩。面试结束后,依据各岗位应聘人员面试成绩由高到低排序,从达到基本分数线(由招聘工作领导小组确定)的应试人员中,按岗位招聘人数1:3的比例确定进入笔试范围人员,过线人数达不到规定比例的,按照实有人数确定。
笔试
统一内容、不区分岗位类别,主要考察履职应具备的教育教学理论知识,满分100分。笔试成绩按40%比例折算计入招聘考试总成绩。
总成绩计算及排名
面试、笔试成绩及总成绩均计算到小数点后两位数,尾数四舍五入。分岗位依据招聘考试总成绩由高到低对应聘人员进行排名。总成绩相同的,取面试成绩高者;面试成绩再相同的,组织成绩并列人员进行加试(面试)。
(八)签订协议根据各岗位招聘考试总成绩排名,按岗位招聘人数等额确定入围人员并签订协议书。

